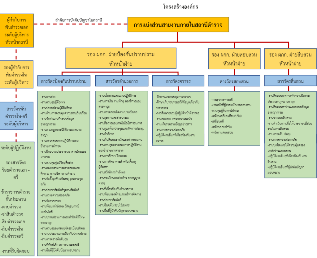
โครงสร้างสถานีตำรวจภูธรท่าพระ




อัตรากำลังพล สภ.ท่าพระ

โครงสร้างสถานีตำรวจภูธรท่าพระ




อัตรากำลังพล สภ.ท่าพระ

เราใช้คุกกี้เพื่อพัฒนาประสิทธิภาพ และประสบการณ์ที่ดีในการใช้เว็บไซต์ของคุณ คุณสามารถศึกษารายละเอียดได้ที่ นโยบายความเป็นส่วนตัว และสามารถจัดการความเป็นส่วนตัวเองได้ของคุณได้เองโดยคลิกที่ ตั้งค่า